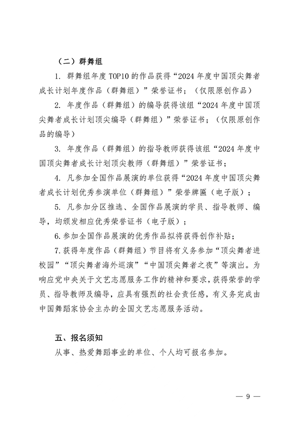
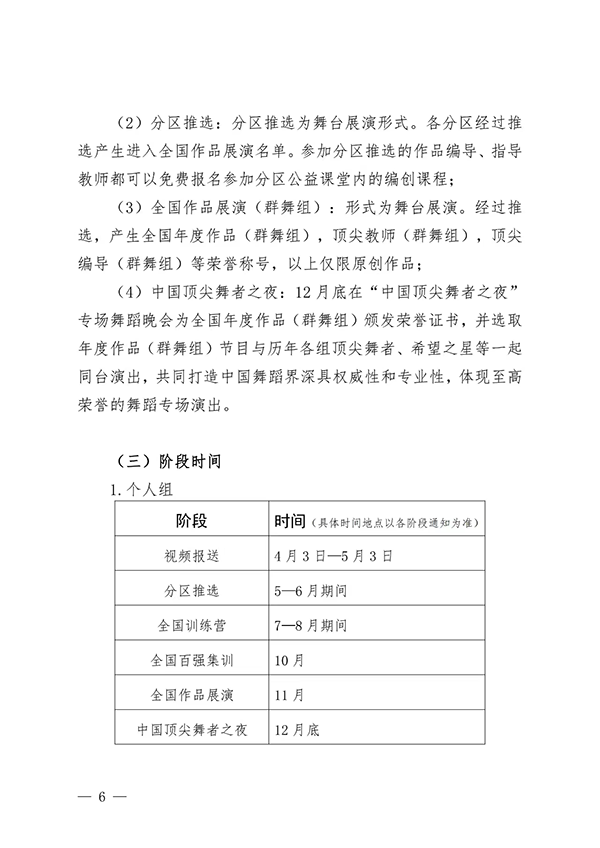
首页> 文联要闻

中国舞蹈家协会发布关于实施2024中国顶尖舞者成长计划的通知

时间:2024年04月06日 来源:中国舞蹈家协会微信公众号 作者:
(编辑:白安琪)
会员服务

Baidu
map