2023年7月13日,中国美术家协会下发《关于申办第十四届全国美术作品展览展区的通知》,启动“第十四届全国美展”展区申办工作。
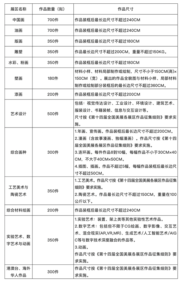
“第十四届全国美展”采取两个阶段办展的方式组织实施。第一阶段拟于2024年6月至8月,分门类在各展区进行展览;第二阶段拟于2024年10月至11月,在北京举办“第十四届全国美术作品展览进京作品展暨第四届中国美术奖获奖作品展”。其中第一阶段共分13个分展区:中国画展区,油画展区,版画展区,雕塑展区,水彩、粉画展区,壁画展区,漆画展区,艺术设计展区,综合画种展区,工艺美术与陶瓷艺术展区,综合材料绘画展区,实验艺术、数字艺术与动画展区,港澳台、海外华人作品展区。申办方可根据《通知》要求,于7月30日前向中国美协提交展区申办函。8月,“第十四届全国美术作品展览展区申办会议”将在京召开,确定各展区承办地。
