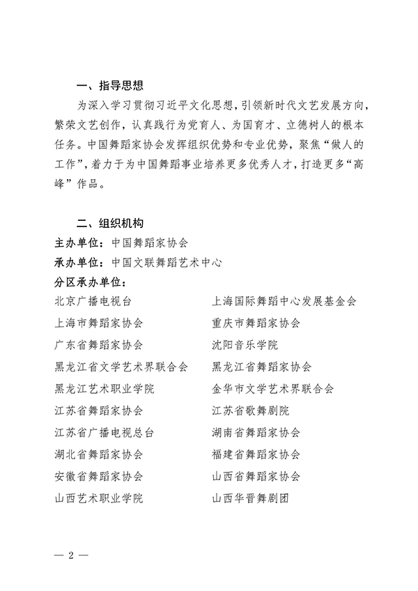
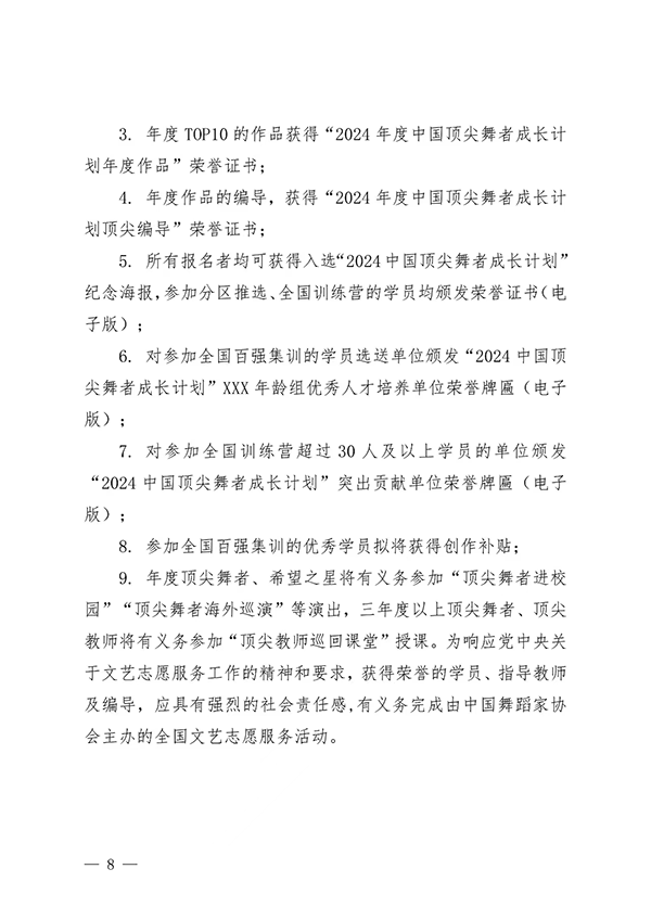
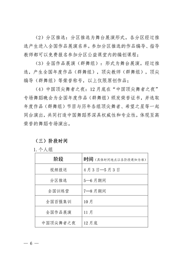
首页> 文艺> 舞蹈> 舞蹈家协会

中国舞蹈家协会发布关于实施2024中国顶尖舞者成长计划的通知

时间:2024年04月06日 来源:中国舞蹈家协会微信公众号 作者:
0
(编辑:白安琪)
会员服务

Baidu
map