黄花红叶守重阳
黄花红叶守重阳
——重阳节·老年节·父亲节
演讲人:李汉秋 时间:九月十八日 地点:广州七大传统节日论坛
《 光明日报 》( 2013年10月07日 05 版)

李汉秋 北京大学中文系1960年毕业后,在中国科学院文学研究所等长期从事中国古典文学的研究和教学。中国《儒林外史》学会会长、中国关汉卿研究会副会长,第七届至第十届全国政协委员。一方面致力于推进道德建设,另一方面致力于建设中华节日体系。2004年起就以全国政协提案建议:清明、端午、中秋等传统节日放假,教师节改在孔子诞辰日。他是中国民协原节庆委员会主任、中华母亲节促进会创会会长、中华父亲节促进会会长。

秋饮黄花酒 李味辛绘 启骧题字


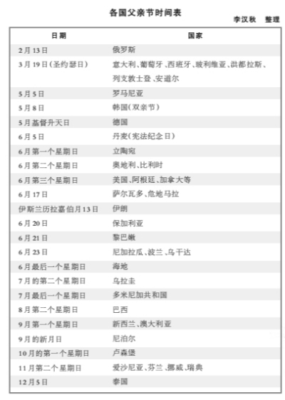
各国父亲节时间表 李汉秋 整理
中国人常以清明和重阳对举,一个迎春,一个辞秋,都是大自然盛衰转捩的节点,引起对生死、对盛衰的感悟和联想,因而最富有生命意识,最富有生命哲理。清明蕴涵着如何对待生与死的哲学;重阳蕴涵着如何对待盛和衰的哲学。
从辟邪到祈寿
重阳节俗始于汉朝,成于魏晋。南朝梁吴均的《续齐谐记》记载:东汉时,汝南有个桓景,跟随费长房学习。有天费长房告诉桓景:九月九日你家有灾,你赶快回去,让家人盛茱萸在绛囊中系在手臂上,登高,饮菊花酒,可以免祸。桓景一家照办。到晚上回家,见鸡犬牛羊全都暴死。此后每到九月九日,人们都登高,饮菊花酒,佩茱萸,成为节俗。
这当然只是古老的传说,但它反映出:重阳节最早起源于人们驱灾辟邪的祈愿。
九月九日已是深秋,正如苏轼《重九诗》所说,已处“秋冬交”,是气候的转折点。从数字和阴阳来说,九是最大的阳数,又两九相重,称为重九、重阳,阳气达到极点。而阳极必变,在阴阳转化之际,未知的灾祸易乘机侵入,所以要有驱灾避祸的举措。
在古代,我们的先辈只能用时令的天然植物来防病避疫。就像端午用艾和菖蒲一样,重阳主要用茱萸和菊花。
茱萸是茴香科落叶小乔木,香气浓郁,有驱虫除湿逐风邪,治寒热,消积食,利五脏等功用。所以晋代人已用它制成香囊佩戴,认为可以驱邪辟灾,抵御初寒,被称为“辟邪翁”,成为重阳节的吉祥物之一。至唐代,已由单纯药用增加上装饰美容、寄托离情、祝颂延年益寿等含义。王维《九月九日忆山东兄弟》:
独在异乡为异客,每逢佳节倍思亲。
遥知兄弟登高处,遍插茱萸少一人。
就反映出茱萸在唐代重阳节俗中的重要地位。
菊花是多年生草本植物,有多方面的医学价值,被视为长寿的吉祥花,称为“延龄客”。它素有明目解毒、清热祛风的功效。现代医学用以治疗心脑血管和眼科疾病。重阳节前后正是菊花盛开的时候,很自然就成为重阳节的节花。在重阳节不仅簪菊食菊,而且还要饮菊花酒。菊花逐渐成了文人雅趣的重要对象。屈原《离骚》就有“夕餐秋菊之落英”的诗句,而最著名的“菊友”“菊迷”“菊痴”是晋代的陶渊明。有一个“白衣送酒”的故事:陶渊明不为五斗米折腰,辞官后在庐山下过着田园生活,开辟了个大菊花园。他到菊园浇水、培土、捉虫,种菊成了他最大的嗜好。“采菊东离下,悠然见南山”成了他的人格写照和后人赏菊的理想意境。南朝梁代昭明太子萧统《陶渊明传》记述:有一年过重阳节,陶渊明没有酒喝,便“出宅边菊丛中坐,久之,满手把菊”,若有所待,恰好江州刺史王弘派遣身穿白衣的家丁送酒来,陶渊明“即便就酌,醉而归”,重阳节赏菊又饮酒的境界完满实现。陶渊明种菊既食用又观赏,每逢秋日,当菊花盛开的时候,附近的乡亲,远处的朋友,常到他家做客赏菊。他就摊煎饼、烧菊茶款待亲朋,大家走时还采菊相送,“今日送走西方客,明日又接东方朋”,来赏菊的人们川流不息。他常想要是能让菊花一日开,客一天来,那该多好啊!后来,他灌园浇菊时,自语祝愿道:“菊花如我心,九月九日开;客人知我意,重阳一日来。”说来奇怪,到九月九日那天,含苞欲放的菊花真的争奇斗艳地一齐盛开了,客人们也都在那天来了,望着五彩缤纷、芳香四溢的满园菊花,吟诗作赋,都夸菊花有情,不负陶公心。亲朋好友相约,年年重阳来赏菊,重阳赏菊的习俗由此盛兴。逐渐把这时节的菊花特称“黄花”,如毛泽东词《采桑子·重阳》“战地黄花分外香”。
登高当然是重阳节最古老最基础的节俗。最高的是天,登高可以靠近天,便于沟通天人,先民崇拜和敬畏天,以登高的形式进行沟通。传说黄帝就是在九月九日乘黄龙升天的,天后妈祖也是在九月九日升天成仙的。
在桓景的故事里,登高是为了消祸避灾,这是这项民俗最初始的内核,随着文明的发展,辟邪避灾的色彩逐渐淡化,求愉悦和祈增寿的主题越来越浓。在中秋节祈愿“圆”,团圆,圆满;在重阳节祈愿“高”,百事高,步步高。“高”在年龄上就是“高龄”“高寿”,与“九”——“久”,长久,都含有祈寿的意蕴,是老人的最大心愿。
“高”与“糕”同音,就像以月饼的“圆”象征团圆一样,重阳节以“糕”象征“高”,在某种意义中充当登高的心理替代。宋代以降重阳糕的花色品种日益繁富,有在糕上插菊花或剪菊彩装饰,有在糕上插纸旗以代插茱萸。糕上插重阳旗可以引起在野外的感觉,成为重阳糕的标识,江苏有些地方还举办重阳旗展览,像元宵灯展那么热闹。中秋节和重阳节一饼一糕原可比美,现在重阳糕应当迎头赶上。
从惜秋到胜春
在天人合一宇宙观的影响下,中国人总是把人的生命与大自然的生命联系在一起,潮起潮落,花开花谢叶落,都会引发生命的颤动,盛衰的感喟。面对岿然不动的山岳和长流不息的江河,文人本来就在慨叹“哀吾生之须臾,羡长江之无穷”——山川永固而人生几何,“人生易老天难老”,这已成为千古之憾恨。这是一层。
另一层,古人把从初春到暮秋视为生命由盛到衰的过程,初春是青春勃发,暮秋是行将衰枯,“秋风萧瑟天气凉,草木摇落露为霜”,“更那堪冷落清秋节”!秋心为愁,“少年不识愁滋味,……而今识尽愁滋味,欲说还休;欲说还休,却道‘天凉好个秋’”,“天凉好个秋”就蕴含着愁。愁什么呢?各人自有各人的心事,作为文化群体的共有心事是盛衰忧思。悲哉!秋之为气也。欧阳修《秋声赋》描摹秋(大意)——其色惨淡,阴晦密聚;其气凓冽,砭人肌骨;其意萧条,山川寂寥;其为声也凄凄切切;常以肃杀而为心,草拂之而色变,木遭之而叶脱;物既老而悲伤,物过盛而当杀!这典型地表现了古代文人的悲秋情怀,蕴涵着古人深沉的盛衰忧思、生死忧思。
如果说清明节是“踏青”迎春,重阳节则是“辞青”送秋了。以什么心态送秋,以什么情调咏重阳呢?中国文人从悲秋中挣脱出来,抖擞起精神,强调重阳的另外一面,在人生的征途上继续登高,珍惜最后一抹夕阳,与黄菊、红叶共抗寒霜。
经历了艳春和炎夏,到重阳,秋高气爽,天宇朗彻,犹如上了年纪之人,阅历了人生,神清气定。面临冉冉将至的肃冬,重阳珍惜生机,珍惜生命:入冬前再次呈现大自然的生机,“不似春光,胜似春光”,垂暮前再度释放生命的辉煌,“莫道桑榆晚,红霞正满天”,这成为主旋律,在重阳诗词中不断奏出。与此种心态相融通,除登高和赏菊之外,夕阳红和红叶也成为重阳诗重要的意像。
晚唐诗人李商隐“向晚意不适,驱车登古原”——长安城南地势较高的乐游原(这正是重阳登高之处),慨叹道:“夕阳无限好,只是近黄昏。”以落晖寄寓人生迟暮垂老的伤感,憾恨绵绵。同时的诗人杜牧的《九日齐山登高》则反其恨而达观:
江涵秋影雁初飞,与客携壶上翠微。
尘世难逢开口笑,菊花须插满头归。
但将酩酊酬佳节,不作登临恨落晖。
古往今来只如此,牛山何必独沾衣。
《晏子春秋》载:“(齐)景公游于牛山,北临其国城(临淄)而流涕曰:‘若何滂滂去此而死乎!’”留恋都城,惧死而泪下沾衣,与李商隐的《乐游原》同调。杜牧一并反其调:不但“牛山何必独沾衣”,而且“不作登临恨落晖”,而是要“菊花须插满头归”。后人主张可将李商隐的那两句名句颠倒过来:“虽是近黄昏,夕阳无限好!”这也就是“莫道桑榆晚,红霞正满天”——最美夕阳红。
辞却迟暮的伤感再看暮秋重阳,景色也就焕然一新。韩琦《重九会光化二园》说:“谁言秋色不如春,及到重阳景自新。”这已是毛泽东“不似春光胜似春光”的前奏。马致远的《秋思》:“爱秋来那些:和露摘黄花,带霜烹紫蟹,煮酒烧红叶。”黄、紫、红,色彩鲜新,天韵天趣,生意盎然,是著名的“鼎足对”。
对菊花,国人历来有特殊的感通,最重要的是:傲霜斗寒,不畏逆境。“菊残犹有傲霜枝”。苏轼《和己酉九月九日》说得更充分:
今日我重九,谁谓秋冬交。
黄花与我期,草中实后凋。
香余白露干,色映青松高
……
夕英幸可掇,继此木兰朝。
古人云:岁寒而知松柏之后凋。在苏轼看来,草中后凋之菊花,其玉骨仙肌堪与青松试比高,掇食其落英可承屈原之高洁。
其次的感通是:人淡如菊,晚节自香。韩琦《九日水阁》说得好:
虽惭老圃秋容淡,且看黄花晚节香。
赏菊簪菊食菊之俗逐渐盛过佩插茱萸的古俗,至今犹盛。许多城市的园林绿化部门在重阳节举办菊展、“赛菊会”。悠闲的老人或东篱采菊,或浅酌对菊,安享“黄菊清樽更晚晖”的乐趣。亲友互赠菊花菊茶菊酒,祝贺人如秋菊老当益壮。凡此种种都在尊老敬贤为仁者寿,祝愿老人在秋肃里颐养天年。
人生登高,首企是高寿。登高健身爽神,延年益寿。登高何所见?红叶染乾坤。赏红叶很适合老人心境。遥岑远目,层林好像喝了醇厚的美酒,在夕阳晚霞映照下,万紫千红,如火如烧。红叶虽不在春天与群芳争艳,却在重阳霜秋呈现劲姿神韵,依然流丹溢彩,芳菲凝定,旖旎壮观。“霜叶红于二月花”深契老人心情。这正是:“只言春色能娇物,不道秋霜更媚人。”开辟赏红叶的旅游专线是很有文化品位的。北京西山有重阳文化节、香山的红叶节专线年年红火,南京栖霞山,苏州天平山,长沙岳麓山,杭州灵隐西山,临安天目山,江西庐山,西岳华山,福建武夷山,贵州红枫湖,河南紫云山,成都米亚罗红叶风景区,长江三峡等都是著名的观赏红叶胜地。
敬老节叠加父亲节
随着世界人口老龄化,倡导尊老敬老需要设立老人节,联合国的做法值得我们体味:它不是把某强势文化的老人节指定为“世界的”老人节要各国追随;1982年第36届联合国大会第20号决议提出,建议各成员国政府自己确定一个日子为自己国家的“老人节”。主题相同,具体日子不同,“和而不同”,尊重各国的不同文化的选择,从而各国有各国自己文化个性的老人节,美国是9月的第一个礼拜日、日本是9月15日、韩国是5月8日、智利是10月15日……不强求“一体化”,这是成功的范例。1989年,我国政府决定以本来就蕴含着惜老敬老内涵的重阳节为中国敬老节(老人节),使这一传统佳节又增添了新的内涵。重阳节被叠加上中华敬老节,这是第一次叠加,这是发展传统节日和保护非物质文化遗产的范例。
我们国家人口老龄化的速度非常快。联合国有标准:总人口中60岁以上占10%,或65岁以上占7%,即老龄化社会。我国2009年65岁以上已占8.5%,预计60岁以上到2013年年底将有2亿人,到2050年将占全人口的1/3。如何做到不仅老有所养,而且老有所乐,需要全社会献出爱老之心。我国继而又制定了相关法律:2012年12月新修订的、自2013年7月1日起施行的《老年人权益保障法》,第十二条“每年农历九月初九为老年节”,第十八条“家庭成员应当关心老年人的精神需求,不得忽视、冷落老年人”,一条条一句句都在呼唤孝亲敬老。
2010年中宣部等中央七部委《关于深化“我们的节日”主题活动的方案》说:重阳节应突出“敬老孝亲的主题,举办……登高、赏菊、敬老等活动”。重阳节第一次叠加上敬老节,变而成老年节;第二次又叠加上“孝亲”,加得好!这可以发展出中华父亲节。中华民族讲究“老吾老以及人之老”,从敬自己的老人开始,把爱心推及敬别人的老人。重阳节敬老,应从孝敬自己的父、祖辈开始,每个人、每个家庭都参与,这样,敬老节才不致蹈空。
怎么孝亲呢?母亲有母亲的生日,父亲有父亲的生日,我们不会把父母的生日强捏在一起。同样,母亲有中华母亲节,在春天的农历四月初二;父亲也应当有中华父亲节。古人以奇数为阳数,偶数为阴数;天为阳,地为阴;男为阳,女为阴。九是最大的阳数。“重阳”,不仅“宜于长久”,而且阳气最盛,所以适宜作父亲节。这是顺着“孝亲”而来的叠加。中华传统节日本来就是综合性的、多义性的,是可以叠加发展的,七夕节叠加为中华情侣节,似已广为认同。
再者,黄帝是中华民族的人文初祖,是由母系氏族过渡到父系氏族时期的中华父亲的代表。中国古代很早就有黄帝于九月九日乘黄龙升天的传说,从汉代以来,人们便在这一天祭拜黄帝。把九九重阳祭拜黄帝的这一天,作为中华父亲节,是有历史渊源、有民俗依据的。
2010年,李汉秋等即倡议:九九重阳节叠加上中华父亲节,这得到文化界的广泛响应。
我国未设立自己的父亲节,于是有些商家和媒体误以为6月第三个星期日的美国父亲节是“普世”的,从而也当作中国的父亲节。其实,许多国家有各自不同的父亲节,根本没有什么“国际父亲节”。据不完全统计,美国父亲节之外至少已有38个国家和地区有自己的父亲节。
从各国父亲节时间表可知,把美国父亲节当作全世界的父亲节,那是不符合事实的,是没有理由的。
对于一个民族来说,周而复始的重要人伦节日,可以加深对自己文化的体验和认同,进而成为全民族的“文化记忆”。当我们未设中华母亲节、父亲节、情侣节时,此类主题洋节就乘虚而入。如果听之任之,这些来自异质文化的象征,将会成为这一代人的“文化记忆”而淡忘了自己的文化身份。当我们过中华母亲节、父亲节、情侣节之时,我们已经承担起延续中华文化记忆的重托。让我们通过重阳节把中华民族孝亲敬老的优良传统发扬光大。
人伦道德是好传统
在文化系统中,伦理道德是对社会生活秩序和个体生命秩序的深层设计。中国哲学是伦理型的,伦理道德是中华传统文化的核心和优长。人伦关系,是建立在伦理的基础上通过人们的情感信念来处理的关系。重视伦理道德和人伦情感,也是中华文化对人类文明最突出的贡献之一。
人之初,从家教始。亲子之互爱是不计功利的,是不计“支出”“收入”的,与市场上的买卖交易是截然不同的。这种亲子间的天然关爱和无私慈孝精神,是其他人际关系所无法比拟的,这是人类爱心的最初种子,是起点和基石。教育就是从这里开始的,所以也是道德启蒙的起点和基石。“老吾老以及人之老”,“幼吾幼以及人之幼”,仁爱之心,博爱精神,都是这种爱心的推衍和升华。“爱亲者,不敢恶于人;敬亲者,不敢慢于人。”(《孝经·天子》)珍惜这种爱亲的情感体验,把它培育起来,推展开来,就会养成健康发达的爱心和德性。以此为根而繁衍的价值观和价值体系,应是天然而富人性的。情感是构成人性的基本元素之一,如果没有这种处世情感,让单纯“以利相交”、以利益为取舍的处世原则主宰人世,那么,见利忘义的世风就难拂去。
家庭是培育爱心和德性的全天候学校,受益的却不仅是家庭,而是全社会,是为社会培养一个合格的人。如果说我们现在的道德状况令人担忧的话,其原因不是人伦道德多了,而其原因之一,恰恰是人伦道德削弱了。
中华传统节日,例如这里提倡的中华父亲节等,是培育人伦道德的沃土,是人伦教化的好载体。“文化是民族的血脉”,这不是虚话,而是有着实实在在的具体内涵。彰显中华节日的深厚人伦内涵,可以更好地弘扬中华文化。
(编辑:孙菁)
| · | 百人巧手绣“重阳” |
| · | 青岛12支老年文艺团队献艺重阳节 |
| · | 中华文明大讲堂 中国传统节日:重阳节 |



