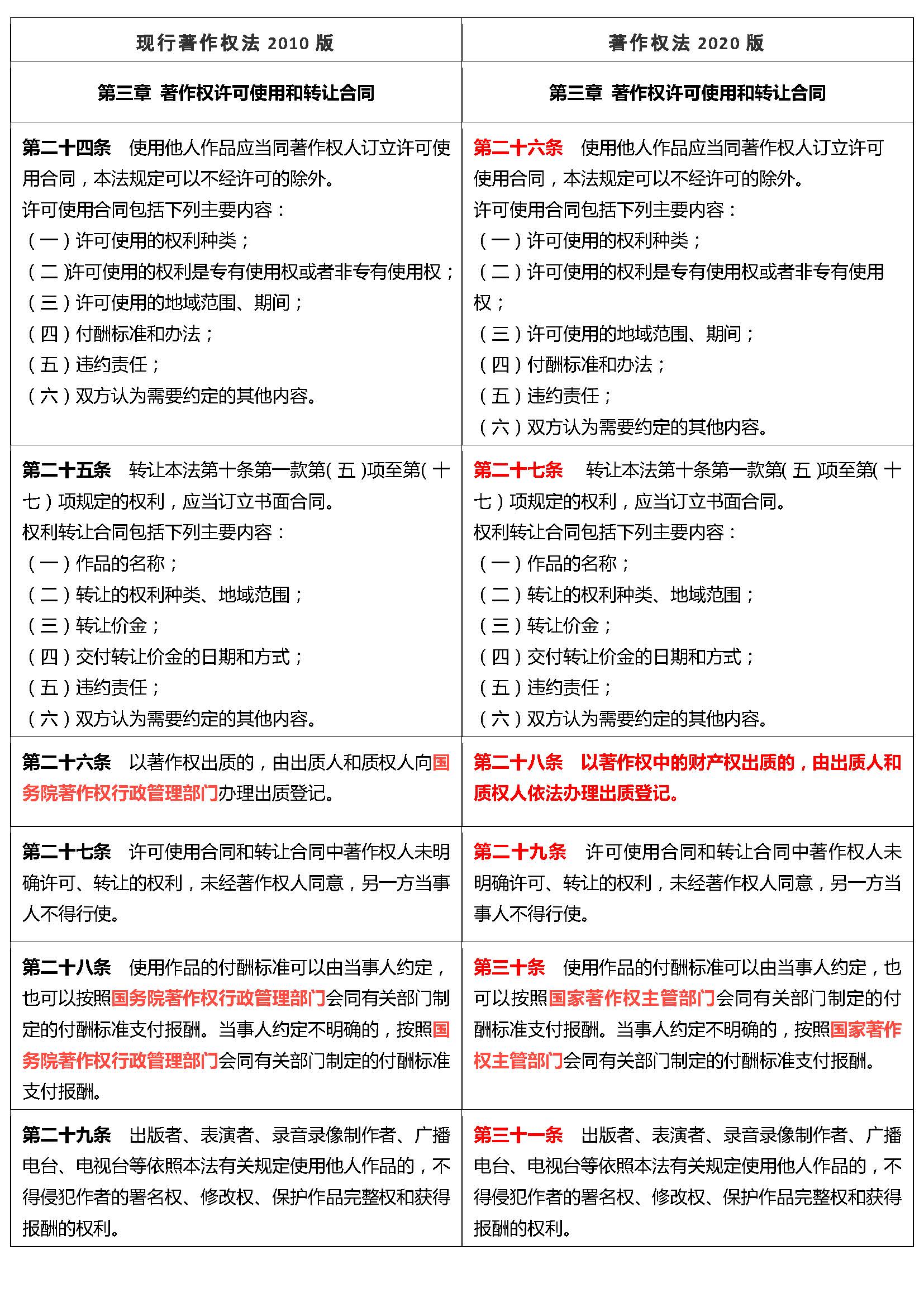
《全国人民代表大会常务委员会关于修改<中华人民共和国著作权法>的决定》已由第十三届全国人民代表大会常务委员会第二十三次会议于2020年11月11日通过,自2021年6月1日起施行。半岛公司官方网站入口查询权益保护部为开展《著作权法》学习宣传和贯彻实施工作,将陆续推出《著作权法》对照学系列内容,通过新旧法律条文的对照,引导大家学习阅读,在文艺界和文联组织中形成学习宣传《著作权法》,自觉遵守《著作权法》的良好氛围。今日推出第八期。
(条文中红体字部分为修改或者增加的内容)

Rights and Interests Protection and Publication Management Platform of China Federation of Literary and Art Circles
时间:2021年02月24日 来源:半岛公司官方网站入口查询权益保护部 作者:
《全国人民代表大会常务委员会关于修改<中华人民共和国著作权法>的决定》已由第十三届全国人民代表大会常务委员会第二十三次会议于2020年11月11日通过,自2021年6月1日起施行。半岛公司官方网站入口查询权益保护部为开展《著作权法》学习宣传和贯彻实施工作,将陆续推出《著作权法》对照学系列内容,通过新旧法律条文的对照,引导大家学习阅读,在文艺界和文联组织中形成学习宣传《著作权法》,自觉遵守《著作权法》的良好氛围。今日推出第八期。
(条文中红体字部分为修改或者增加的内容)
